Sie sind hier:
Küchenreferenz Familie Schneider
Wir können uns schon als Stammkunden bezeichnen und haben wegen eines Umzuges innerhalb von 1,5 Jahren, schon 2 Küchen bei Möbel Lenz erworben.
Aufgrund der Zufriedenheit mit der Küche, die im Februar 2024 eingebaut wurde und aufgrund der neuen Räumlichkeiten diese aber nicht mitnehmen konnten, war sofort klar, die neue Küche wird wieder bei Küchen Lenz ausgesucht.
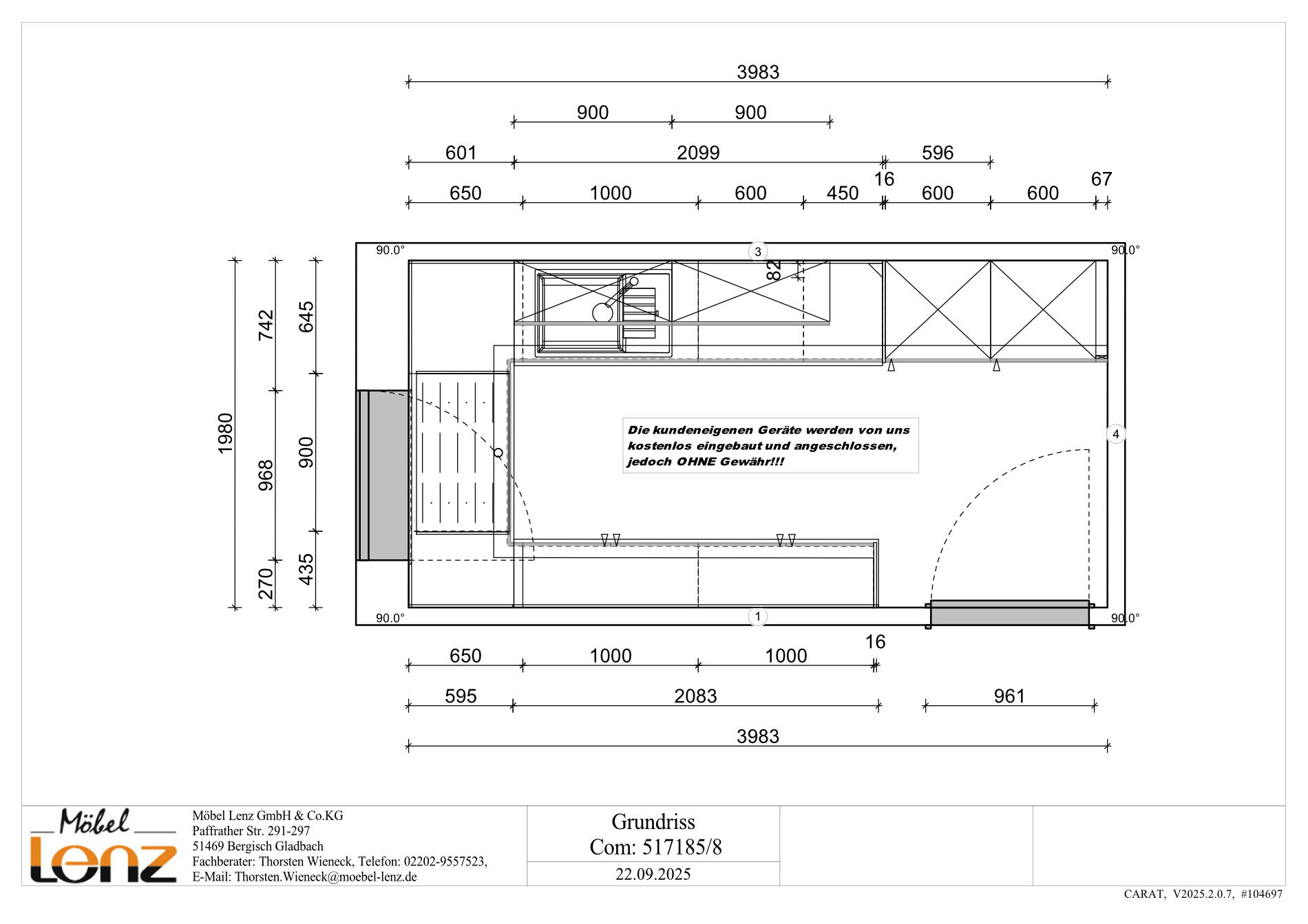
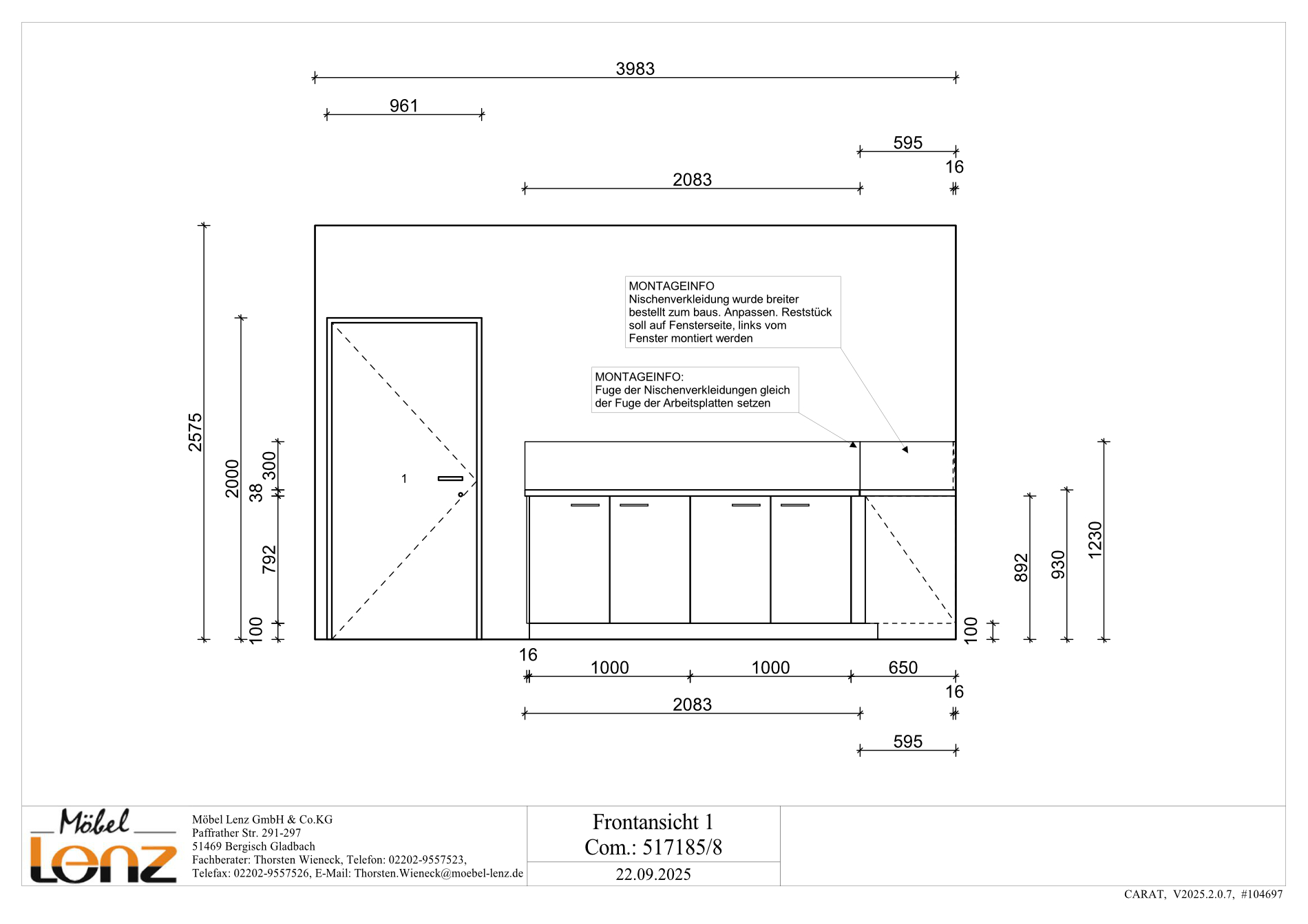
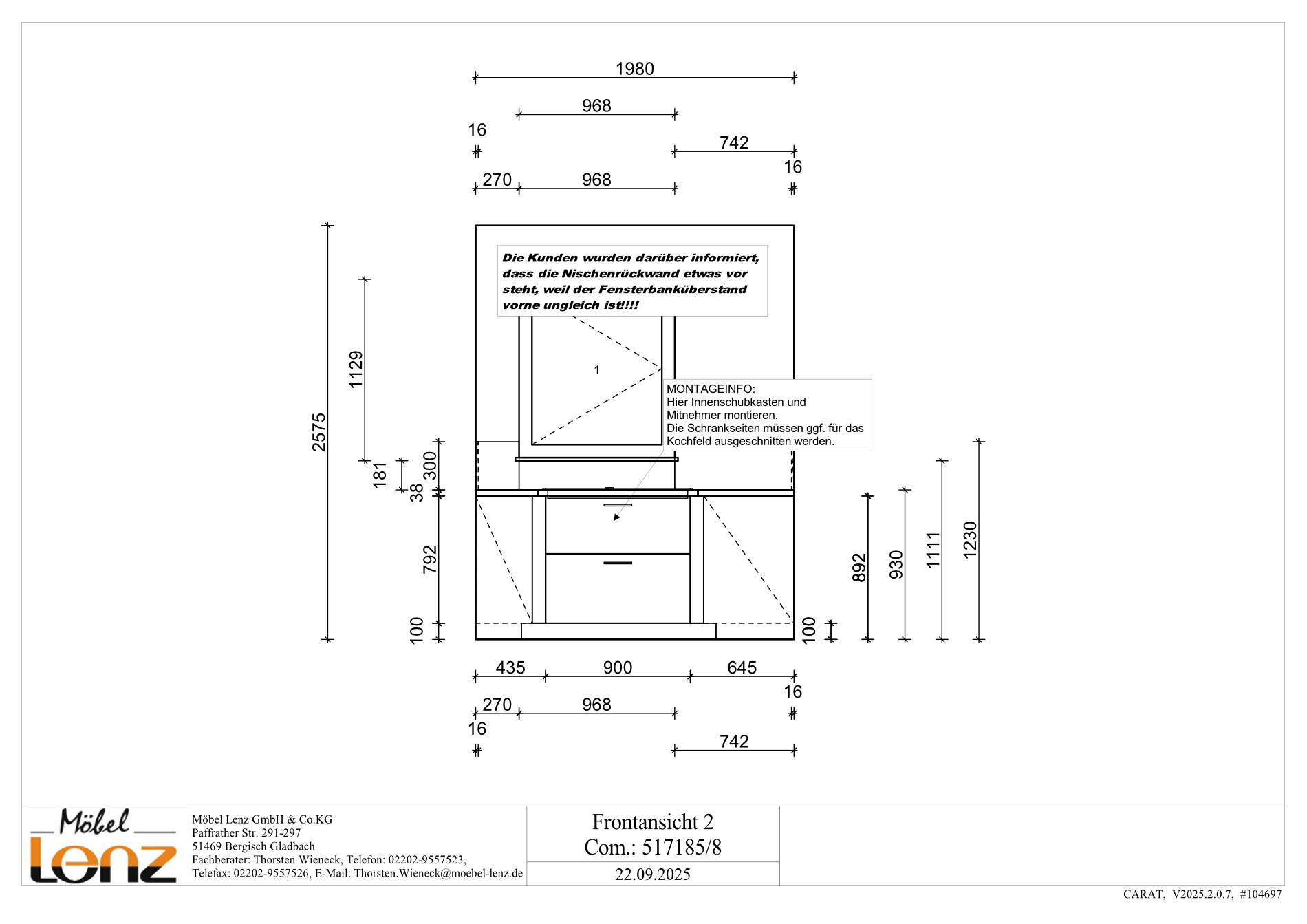
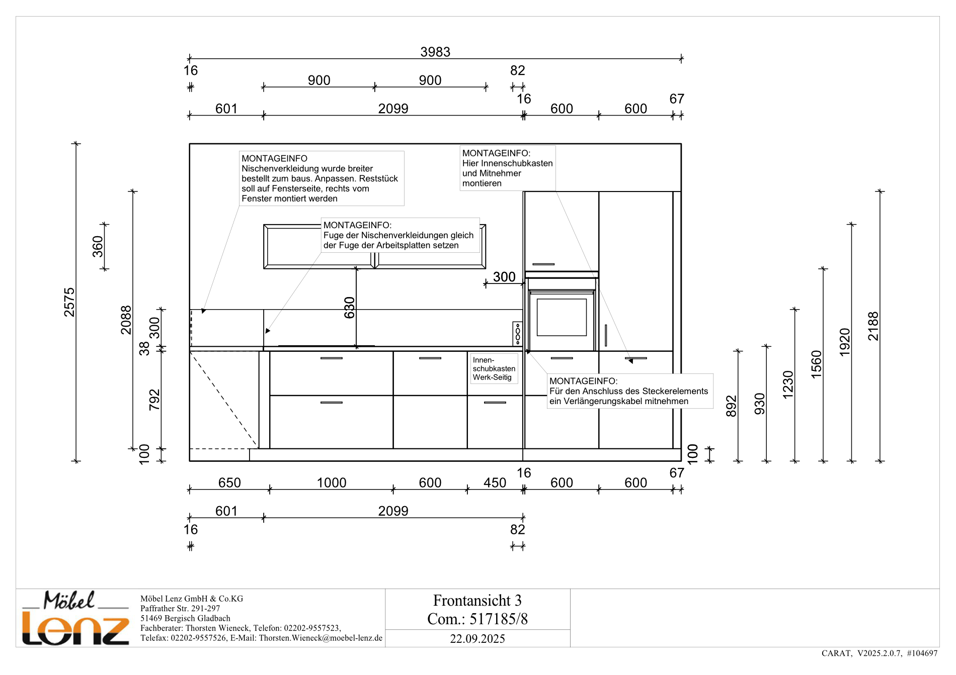
Hier gab es einige Hürden bezüglich der Schmalheit des Raumes zu meistern. Als wir dann die Planung vorgelegt bekamen, waren wir hellauf begeistert und haben sofort diese Planung in einen Auftrag für die neue Küche umgesetzt.
Die Termine die wir gesetzt hatten und die wegen dem Umzug äußerst kurzfristig waren, wurden alle eingehalten und wir können Küchen Lenz nur ein besonderes Lob aussprechen. Wir kochen und backen besonders gerne in unserer neuen Küche.
Vielen Dank an das gesamte Team
Brigitte und Wilfried Schneider






















